互联网AI软件开发或者自媒体从业者要使用各大厂家模型就得有API接口网址,国内的官方申请对接,国外的大家就拿没办法了,自己申请非常麻烦有时还要担心封号,有些大模型根本申请不了,比如大家现在想用OpenAI、Anthropic (Claude)、Google Gemini、Luma AI、Midjourney涵盖文本、图像、音频、视频和多模态领域的顶尖人工智能模型开发商与研究机构,选择一个API稳定接口平台很重要,关键价格还得便宜才是互联网从业者首选,数字先锋API提供国内外稳定高效的大模型API接口服务,是一个专业的大模型API接口服务平台,提供稳定高效的大模型API接口服务,支持最新GPT-5-X、Claude等模型,助力企业快速接入AI能力。这里就以数字先锋API平台为例如何获取API接口网址和令牌,用于软件开发、AI工具、软件对接使用。
1、数字先锋API注册网址 https://api.cxsee.com 支持使用github直接登陆,也可以用邮箱注册验证下即可

2、默认赠送2刀额度,直接生成信息即可测试使用,找到左边信息管理菜单新增令牌

3、新增时这里需要输个文字名称,其他全部默认即可

4,取到令牌KEY令牌复制出来,或者使用时再复制出来也可以

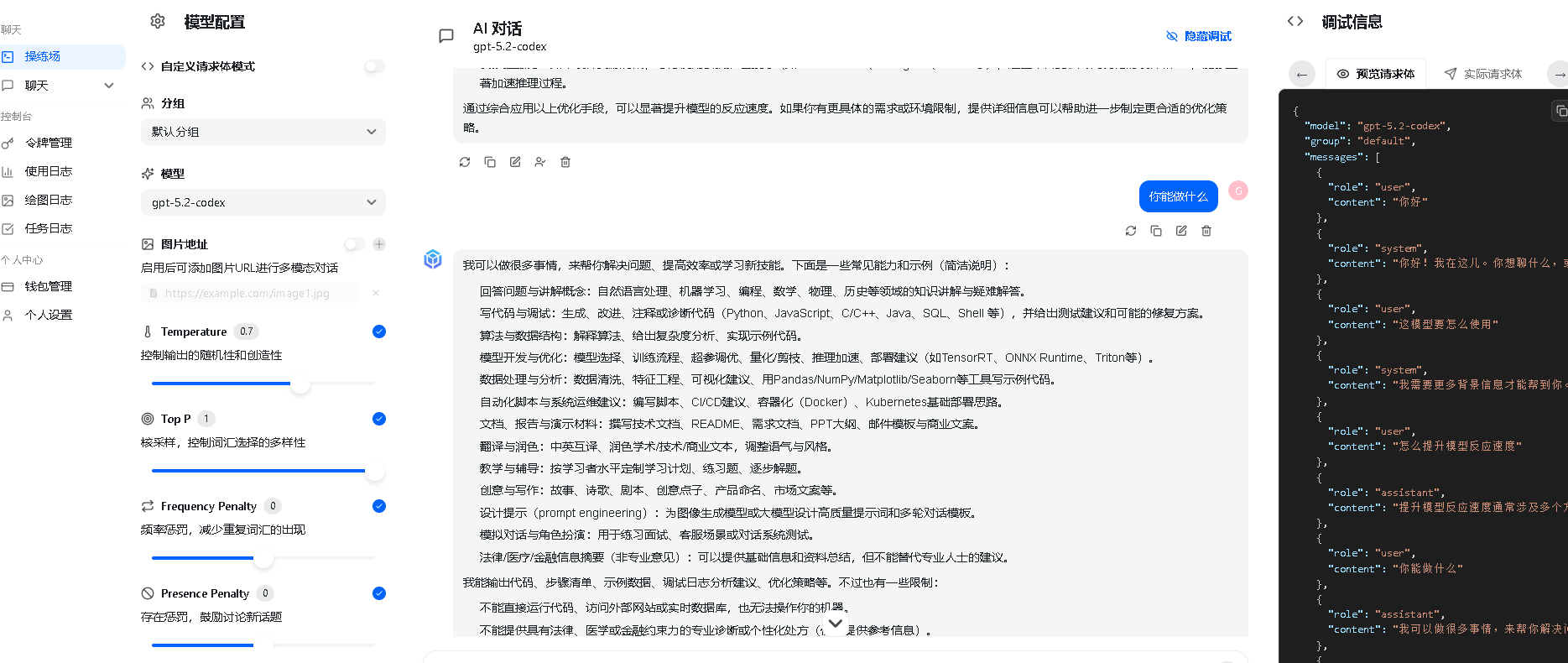
5、API接口网址首页网址 https://api.cxsee.com 接口令牌上面复制,这时候就可以通过系统操练场或者软件使用体验不同模型

注意操练场这里默认支持所有对话和部分图片生成接口,像MJ图片和视频在这里是无法输出的,右侧有调试信息显示可打开,比如gpt-image-1、dall-e-3、flux可直接在此生成,MJ使用其他工具

也可以用API写个模型测试体验页来看效果,比如flux系统模型在操练场生成的图片和你的提示词不一样,这时就需要用其他工具来体验了

这时候在使用日志里就有具体消费的价格,可以在体验过程中看哪个模型便宜使用哪个模型,避免使用到一些价格高的特殊模型

第三方软件API对接,这里以团队助手为例(ChatGPT-Web-MidJourney-Proxy API系统web版+桌面版)本站有下载,使用网址:https://cwmp.cxhao.com
只需要接口网址和信息即可使用,

保存后即可使用平台支持的模型了,使用时对话模型怎么选择

或者点下服务端获取,比如写或改代码这选择gpt-5.1-codex或者gpt-5.2-codex

如果模型名称没有,但走的是OPENAI兼容格式,可以自定义输入模型名称,要确定模型名称API平台有这名称,比如我用gemini-2.5-flash-image模型通过自定义模型输入生成图片
这里注意选择GPT系统模型时,如果生成图片默认都会自动调用dall-e-3模型

在体验过程如何选择一款合适自己的模型非常重要,一是要能满足自己的结果, 二速度返回,三是价格,通过这三点结果总有一款合适你



评论(0)